${channel_name!""}
投稿邮箱
新闻热线 024-23187042
值班电话 024-23186204
公示公告频道招商:
024-23186593
辽宁
时评
民生帮
专题
健康
财经
房产
辟谣
文明辽宁
新闻
融
·
视频
消费维权
农业
科技
教育
政府采购/拍卖
公示公告
您当前的位置 :
东北新闻网
>>
财政预决算公开
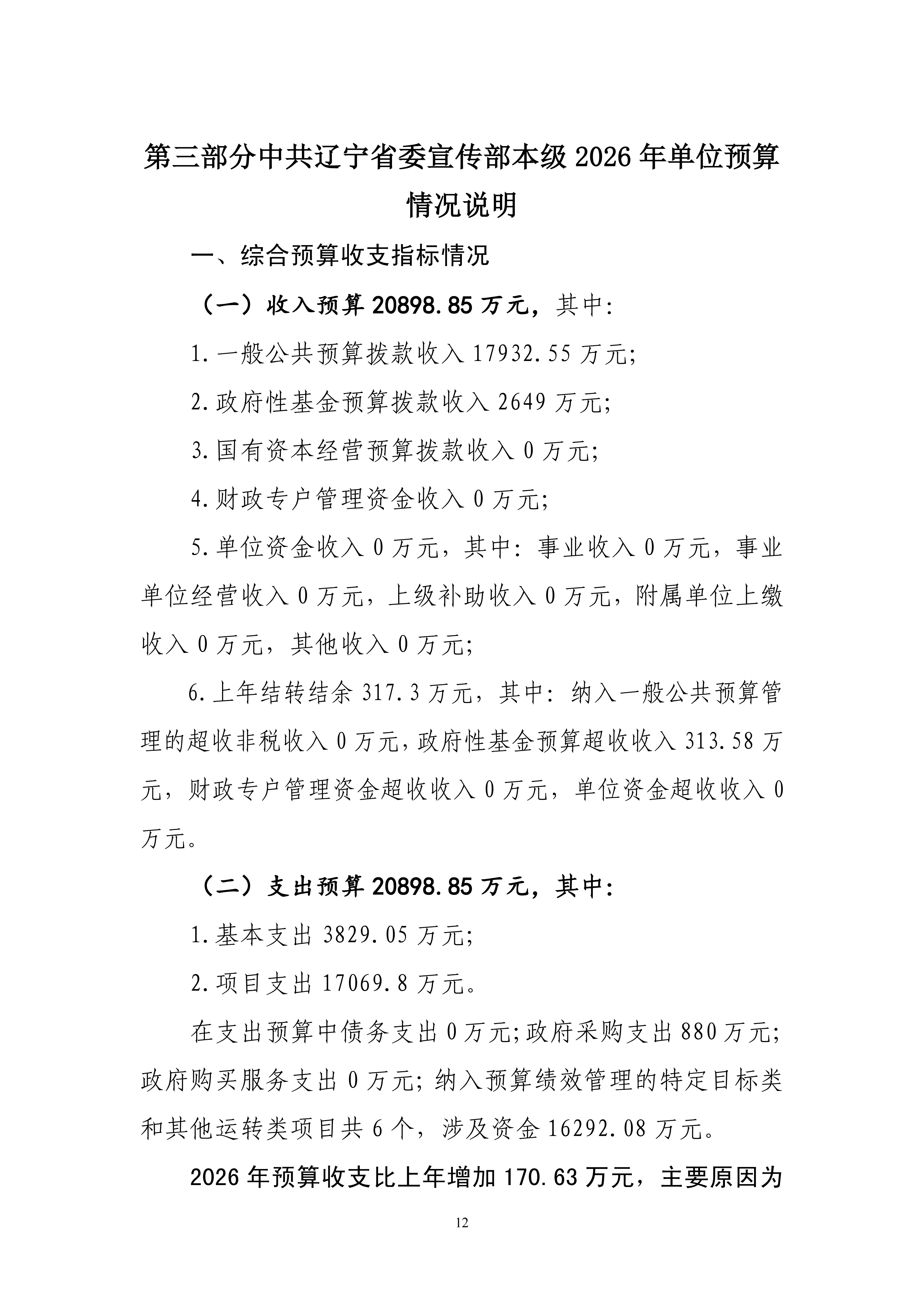
中共辽宁省委宣传部本级2026年度单位预算
2026-02-28 14:00:00
来源:东北新闻网
分享到:
用微信扫码二维码
分享至好友和朋友圈
责任编辑:万珍妮
东北新闻网微博
北斗融媒
*本网站有关内容转载自合法授权网站,如果您认为转载内容侵犯了您的权益,
请您来信来电(024-23187042)声明,本网站将在收到信息核实后24小时内删除相关内容。
${channel_name!""}